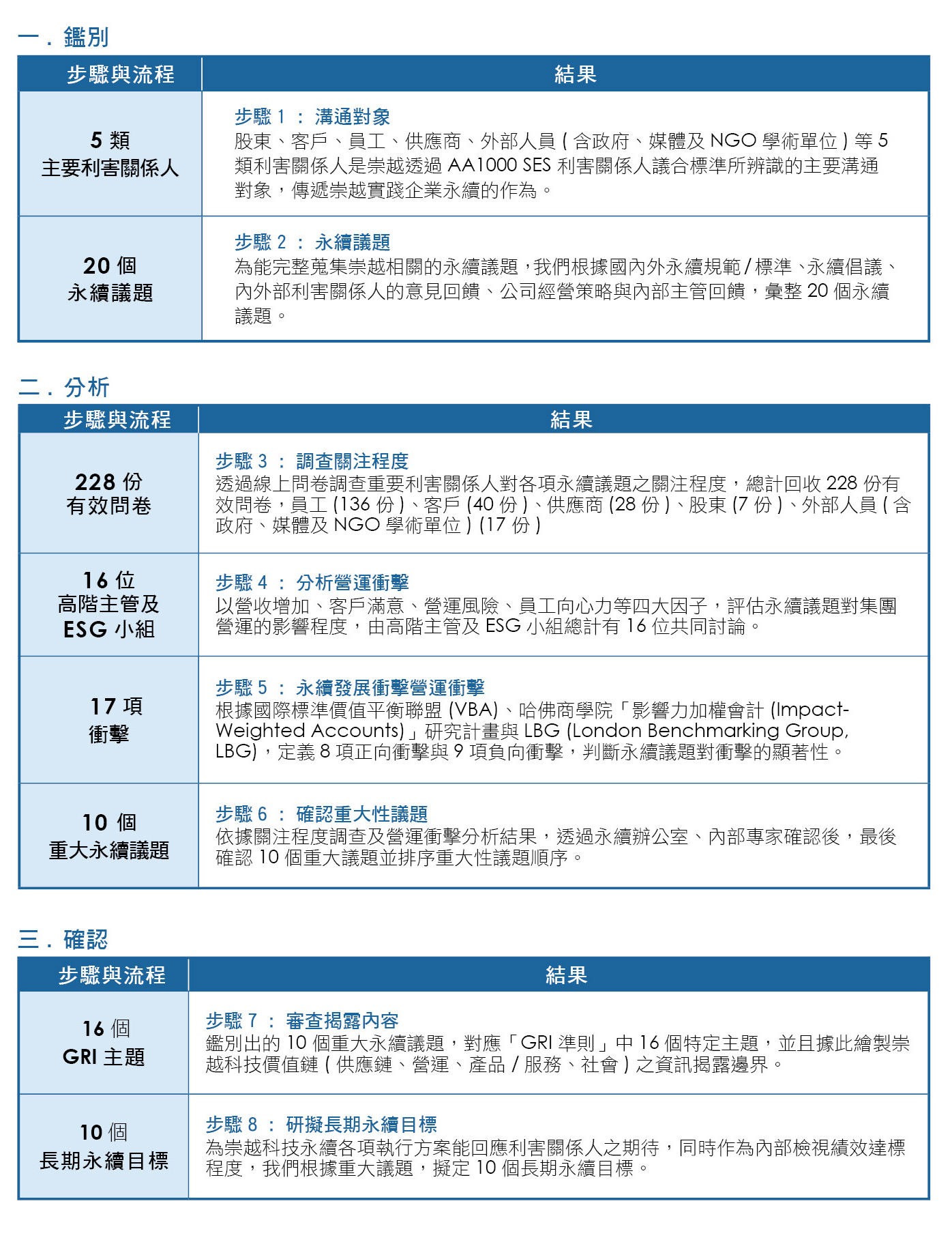
从105年崇越科技开始执行企业社会责任报告书(CSR, Corporate Social Responsibility),崇越科技深知与主要利害关係人沟通为企业永续经营之关键,适时瞭解与回应企业所负有之社会责任,近年企业永续范畴扩展至ESG,除了社会责任外,涵盖至环境保护、公司治理领域,为了能充分回应主要利害关係人所关注之议题,崇越科技已建立多元沟通机制来确实回应利害关係人期望之资讯,由崇越科技成立之崇越集团永续发展推动委员会,来推动ESG执行,并于官网建置ESG专区来落实与利害关係人的紧密沟通管道。
ESG执行小组就营运活动与互动交流会接触到的利害关係人进行讨论,决定利害关係人类别及涵盖对象,并依据AA 1000 SES五大原则(依赖性、责任、影响力、多元观点、张力) 评估与组织相关之利害关係人,ESG执行小组以及高阶主管共同讨论,因内外环境之永续趋势无重大变化,113年与112年利害关係人维持一致,鑑别出五类主要利害关係人,包括股东、客户、员工、供应商、外部人员(含一般大众、政府、社区、媒体及NGO学术单位),考量企业在永续发展的长期耕耘,从111年起配合GRI通用准则改版,订定每三年进行一次利害关係人重新检视与鑑别作业,下次预定于114年执行。此外,为促进与各类利害关係人之有效沟通,崇越科技于官网设置「利害关係人专区」,进一步强化企业与利害关係人之互信关係。

利害关係人对崇越的意义
一般大众、政府部门、媒体、社区与非营利组织为永续多元意见的重要来源,崇越科技藉由持续的沟通与共同合作,携手提升社会正面影响力。
股东关注议题
股东为公司提供资金来源,崇越科技透明地揭露营运资讯,展现公司营运成效,以增进投资人 的支持,稳定资金并创造投资价值。
|
经济绩效 |
|
|
研发与创新 |
|
|
资讯安全 |
|
|
绿色产品 |
|
|
人才留任与人才招募 |
|
|
职业健康与安全 |
|
客户关注议题
客户为崇越科技最佳营运策略伙伴,透过携手齐创崭新思维与技术,掌握业界应用趋势,提升产品价值。
|
经济绩效 |
|
|
研发与创新 |
|
|
资讯安全 |
|
|
客户服务 |
|
|
人才留任与人才招募 |
|
|
职业健康与安全 |
|
员工关注议题
员工为公司永续发展的基础,崇越科技提供具市场竞争力的薪酬福利及多元的学习环境,让优秀同仁一展长才,提升公司营运绩效与效率。
|
经济绩效 |
|
|
资讯安全 |
|
|
客户服务 |
|
|
人才留任与人才招募 |
|
|
职业健康与安全 |
|
|
员工关怀 |
|
|
多元与共融 |
|
供应商关注议题
供应商为崇越科技产品生产的重要环结,透过互信的合作关係,以及供应商管理制度,崇越科技与供应商携手齐力共建永续价值链。
|
经济绩效 |
|
|
资讯安全 |
|
|
客户服务 |
|
|
绿色产品 |
|
|
职业健康与安全 |
|
|
多元与共融 |
|
外部人员关注议题
一般大众、政府部门、媒体、社区与非营利组织为永续多元意见的重要来源,崇越科技藉由持续的沟通与共同合作,携手提升社会正面影响力。
|
经济绩效 |
|
|
研发与创新 |
|
|
资讯安全 |
|
|
客户服务 |
|
|
绿色产品 |
|
|
人才留任与人才招募 |
|
|
职业健康与安全 |
|

